Visualisation

In this third workshop we will cover

Setting up

With the data manipulation tools from pandas, we can now visualise our data. For this workshop we’ll be working from the “../../data/Players2024.csv” dataset, which we should bring in with pandas:

import pandas as pd
df = pd.read_csv("../../data/Players2024.csv")

Take a quick peak at the dataset to remind yourself

print(df)
                        name  birth_date  height_cm   positions nationality  \
0               James Milner  1986-01-04      175.0    Midfield     England   
1        Anastasios Tsokanis  1991-05-02      176.0    Midfield      Greece   
2              Jonas Hofmann  1992-07-14      176.0    Midfield     Germany   
3                 Pepe Reina  1982-08-31      188.0  Goalkeeper       Spain   
4              Lionel Carole  1991-04-12      180.0    Defender      France   
...                      ...         ...        ...         ...         ...   
5930  Oleksandr Pshenychnyuk  2006-05-01      180.0    Midfield     Ukraine   
5931            Alex Marques  2005-10-23      186.0    Defender    Portugal   
5932             Tomás Silva  2006-05-25      175.0    Defender    Portugal   
5933             Fábio Sambú  2007-09-06      180.0      Attack    Portugal   
5934          Hakim Sulemana  2005-02-19      164.0      Attack       Ghana   

      age                                    club  
0      38  Brighton and Hove Albion Football Club  
1      33        Volou Neos Podosferikos Syllogos  
2      32             Bayer 04 Leverkusen Fußball  
3      42                             Calcio Como  
4      33                      Kayserispor Kulübü  
...   ...                                     ...  
5930   18              ZAO FK Chornomorets Odessa  
5931   18                  Boavista Futebol Clube  
5932   18                  Boavista Futebol Clube  
5933   17                  Boavista Futebol Clube  
5934   19                    Randers Fodbold Club  

[5935 rows x 7 columns]

Seaborn for simple visualisations

To begin our visualisations, we’ll use the package seaborn, which allows you to quickly whip up decent graphs.

import seaborn as sns

It’s called “seaborn” as a reference to fictional character Sam Seaborn, whose initials are “sns”.

Seaborn has three plotting functions

sns.catplot(...) # for categorical plotting, e.g. bar plots, box plots etc.
sns.relplot(...) # for relational plotting, e.g. line plots, scatter plots
sns.displot(...) # for distributions, e.g. histograms

We’ll begin with the first.

Categorical plots

Categorical plots are produced with seaborn’s sns.catplot() function. There are two key pieces of information to pass:

  • The data
  • The variables

Let’s see if there’s a relationship between the players’ heights and positions, by placing their positions on the \(x\) axis and heights on the \(y\).

sns.catplot(data = df, x = "positions", y = "height_cm")

Our first graph! This is called a swarm plot; it’s like a scatter plot for categorical variables.

It’s already revealed two things to us about the data:

  • There are some incorrect heights - nobody is shorter than 25cm!
  • Someone’s position is “missing”

Let’s get rid of these with the data analysis techniques from last session

# Remove missing position
df = df[df["positions"] != "Missing"]

# Ensure reasonable heights
df = df[df["height_cm"] > 100]

Run the plot again, it’s more reasonable now

sns.catplot(data = df, x = "positions", y = "height_cm")

If your plots aren’t appearing, then it might be due to a known bug. The latest versions of Spyder and matplotlib solve the problem, but we can apply a fix locally for now.

Step 1.

Check that it’s not a different issue. If you see any error message, then this bug is not the problem - you should solve the error first.

Assuming there is no error message, this bug is featuring if

  • The plot is not appearing, and
  • The console has this output:
<seaborn.axisgrid.FacetGrid at 0x1e80c2e94f0>

To apply a quick fix (and ensure that the plots are otherwise ok), try running

plt.show()

This won’t fix the problem, but it will let you manually see the plots.

Step 2.

Before you try to fix the issue manually, updating Spyder to the latest version should solve the issue.

  1. Save your work and close Spyder
  2. Open the Anaconda Navigator
  3. Press the settings button on the Spyder pane
  4. Press “Update Application”

Once it’s done, relaunch Spyder and give it a go.

Step 3.

There are three ways which might fix the bug if you can’t update Spyder. The first is to run

plt.ion()

Try running the plot again. If it works, great!

If it doesn’t work, try

import matplotlib as mpl
mpl.rcParams["backend"] = "agg"

If that doesn’t work, then you should adjust your Spyder settings.

  1. Go to Tools > Preferences > IPython Console > Graphics
  2. Under “Graphics Backend” change the setting to “Automatic”

Try running your plots again.

Step 4. If they still aren’t working, then ask a trainer for assistance.

Bar plots

Swarm plots are interesting but not standard. You can change the plot type with the kind parameter

sns.catplot(data = df, x = "positions", y = "height_cm", kind = "bar")

Many aspects of your plot can be adjusted by sending in additional parameters and is where seaborn excels.

It seems like goalkeepers are taller, but not by much. Let’s look at the standard deviation for each position by changing the estimator = parameter (default is mean)

sns.catplot(data = df, x = "positions", y = "height_cm", kind = "bar", estimator = "std")

Clearly there’s a lot less variation in goalkeepers - they’re all tall.

Box plots

Let’s make box plots instead. It’s the same procedure, just change to kind = "box" and remove estimator =

sns.catplot(data = df, x = "positions", y = "height_cm", kind = "box")

Just as we predicted.

Distributions

Histograms

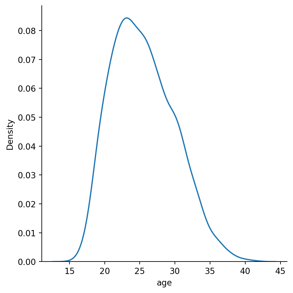
Let’s move to the “Age” parameter now. We can look at the distribution of ages with

sns.displot(data = df, x = "age")

Looks a bit funny with those gaps - let’s change the number of bins with bins = 28

sns.displot(data = df, x = "age", bins = 28)

Now, what if you wanted to look at the distribution for different variables? We can make a separate distribution for each position with the col = "positions" argument, specifying a new column for each position

sns.displot(data = df, x = "age", bins = 28, col = "positions")

Kernel density estimates

Finally, you don’t have to do histograms. You could also do a Kernel Density Estimate, with kind = "kde" (let’s remove bins = and col =)

sns.displot(data = df, x = "age", kind = "kde")

If you want a separate line for each position, we should indicate that each position needs a different colour/hue with hue = "positions"

sns.displot(data = df, x = "age", hue = "positions", kind = "kde")

Relational plots

It seems like players peak in their mid-twenties, but goalkeepers stay for longer. Let’s see if there’s a relationship between players’ age and height

Scatter plots

We’ll start with a scatter plot

sns.relplot(data = df, x = "age", y = "height_cm")

Not much of a trend there, although the bottom-right looks a bit emptier than the rest (could it be that short old players are the first to retire?).

We can use hue = to have a look at positions again

sns.relplot(data = df, x = "age", y = "height_cm", hue = "positions")

Yup, goalkeepers are tall, and everyone else is a jumble.

Line plots

Let’s do a line plot of the average height per age.

sns.relplot(data = df, x = "age", y = "height_cm", kind = "line")

Seems pretty flat, except the ends are a bit weird because there’s not much data. Let’s eliminate everything before 17 and after 38 and plot it

# Create smaller dataframe
condition = (df["age"] > 17) & (df["age"] < 38)
inner_ages = df[condition]

# Line plot
sns.relplot(data = inner_ages, x = "age", y = "height_cm", kind = "line")

Looks a bit shaky but that’s just because it’s zoomed in - notice that we go from 182cm to 184cm. We’ll fix this when we look at matplotlib in the next section.

Combining the two

We can combine our scatter and line plots together.

  1. Make the first plot as normal
  2. For all additional (overlaying) plots, use an axes-level plot instead of sns.relplot() etc. These just draw the points/bars/lines, and are normally behind-the-scenes. There’s one for every plot type, and look like
    • sns.lineplot()
    • sns.scatterplot()
    • sns.boxplot()
    • sns.histplot()
    • etc.

For example,

# Figure level plot
sns.relplot(data = df, x = "age", y = "height_cm", hue = "positions")

# Axes level plot (drop the kind = )
sns.lineplot(data = inner_ages, x = "age", y = "height_cm")

You can’t include kind = inside an axes level plot

Let’s swap the colour variable from the scatter plot to the line plot

# Figure level plot
sns.relplot(data = df, x = "age", y = "height_cm")

# Axes level plot (drop the kind = )
sns.lineplot(data = inner_ages, x = "age", y = "height_cm", hue = "positions")

Finally, let’s make the scatter dots smaller with s = 10 and grey with color = "grey".

# Figure level plot
sns.relplot(data = df, x = "age", y = "height_cm", s = 10, color = "grey")

# Axes level plot (drop the kind = )
sns.lineplot(data = inner_ages, x = "age", y = "height_cm", hue = "positions")

Going deeper with matplotlib

Seaborn is great for simple and initial visualisations, but when you need to make adjustments it gets tricky. At its core, seaborn is just a simple way of using matplotlib, an extensive and popular plotting package. It was created as a way of doing MATLAB visualisations with Python, so if you’re coming from there, things will feel familiar.

Pros

  • Customisable. You can tweak almost every parameter of the visualisations
  • Fast. It can handle large data
  • Popular. Lots of people use it, and knowing it will help you collaborate

Cons - a bit programmy

  • Steep-ish learning curve. Creating basic plots can be easy, but its set up with enough complexity that it takes a bit of work to figure out what’s going on.
  • Cumbersome. You can tweak almost everything, but this means that it can take some effort to tweak anything.

We’re barely going to touch the matplotlib surface, but we’ll look at some essentials.

To begin with, we want to bring in matplotlib as follows

import matplotlib.pyplot as plt

Saving plots

Before we move to adjusting the plot, let’s just look at how you save it. While you can do this with seaborn, the matplotlib way is also very simple.

As a first step, you should make a new folder. Navigate using your file explorer to the project and create a new folder called “plots”.

Next, save the current plot with plt.savefig("place_location_here"), and we have to do this at the same time that we make the plot. So run all this code at once:

plt.savefig("plots/first_saved_plot.png")

Making modifications

Titles

Notice that the \(y\) axis has an ugly label? That’s because seaborn is just drawing from your dataframe.

We can change axis labels with plt.ylabel()

# Plotting functions
sns.relplot(data = df, x = "age", y = "height_cm", s = 10, color = "grey")
sns.lineplot(data = inner_ages, x = "age", y = "height_cm", hue = "positions")

# Customisation
plt.ylabel("Height (cm)")
Text(4.8166666666666655, 0.5, 'Height (cm)')

and similarly you could change plt.xlabel(...).

Make sure you run the above line at the same time as your plotting function. You can either * Highlight all the code and press F9 * Make a cell with #%% and press ctrl + enter

We can also change the legend title to “positions” with plt.legend()

# Plotting functions
sns.relplot(data = df, x = "age", y = "height_cm", s = 10, color = "grey")
sns.lineplot(data = inner_ages, x = "age", y = "height_cm", hue = "positions")

# Customisation
plt.ylabel("Height (cm)")
plt.legend(title = "positions")

And its location with loc = "lower left"

# Plotting functions
sns.relplot(data = df, x = "age", y = "height_cm", s = 10, color = "grey")
sns.lineplot(data = inner_ages, x = "age", y = "height_cm", hue = "positions")

# Customisation
plt.ylabel("Height (cm)")
plt.legend(title = "positions")

And give the whole plot a title with plt.title()

# Figure level plot
sns.relplot(data = df, x = "age", y = "height_cm", s = 10, color = "grey")

# Axes level plot (drop the kind = )
sns.lineplot(data = inner_ages, x = "age", y = "height_cm", hue = "positions")

# Titles
plt.ylabel("Height (cm)")
plt.legend(title = "positions")
plt.title("Players' heights vs ages")
Text(0.5, 1.0, "Players' heights vs ages")

Annotations

You might want to annotate your plot with text and arrows. Text is simple with the plt.text() function; we just need to specify its coordinates and the contents.

# Figure level plot
sns.relplot(data = df, x = "age", y = "height_cm", s = 10, color = "grey")

# Axes level plot (drop the kind = )
sns.lineplot(data = inner_ages, x = "age", y = "height_cm", hue = "positions")

# Titles
plt.ylabel("Height (cm)")
plt.legend(title = "positions")
plt.title("Players' heights vs ages")

# Annotations
plt.text(38.5, 181, "Not enough\ndata for mean")
Text(38.5, 181, 'Not enough\ndata for mean')

The characters \n mean ‘new line’

We could annotate with arrows too. This is more complex, using the plt.annotate() function:

# Figure level plot
sns.relplot(data = df, x = "age", y = "height_cm", s = 10, color = "grey")

# Axes level plot (drop the kind = )
sns.lineplot(data = inner_ages, x = "age", y = "height_cm", hue = "positions")

# Titles
plt.ylabel("Height (cm)")
plt.legend(title = "positions")
plt.title("Players' heights vs ages")

# Annotations
plt.text(38.5, 181, "Not enough\ndata for mean")
plt.annotate(text = "No short\nolder players", xy = [37,165], xytext = [40,172],
             arrowprops = dict(width = 1, headwidth = 10, headlength = 10, 
                          facecolor = "black"))
Text(40, 172, 'No short\nolder players')

I’ve split this over multiple lines, but its still one function - check the brackets

All together, our plot has become

Axis limits

The last feature we’ll look at is editing axis limits. Let’s try to make more room in the bottom left for the legend with the functions plt.xlim() and plt.ylim()

# Figure level plot
sns.relplot(data = df, x = "age", y = "height_cm", s = 10, color = "grey")

# Axes level plot (drop the kind = )
sns.lineplot(data = inner_ages, x = "age", y = "height_cm", hue = "positions")

# Titles
plt.ylabel("Height (cm)")
plt.legend(title = "positions", loc = "lower left")
plt.title("Players' heights vs ages")

# Annotations
plt.text(38.5, 181, "Not enough\ndata for mean")
plt.annotate("No short\nolder players", [37,165], [40,172], 
             arrowprops = dict(width = 1,headwidth = 10,headlength = 10, 
                               facecolor = "black"))

# Axis limits
plt.xlim([10,45])
plt.ylim([150,210])

I’m not sure that looks any better, but you get the idea!

Interactivity with plotly

For the last part of this section, we’re going to briefly look at making interactive plots with plotly.

We bring in the tools with

import plotly.express as px

You’ll probably need to install it first - use either

conda install plotly

OR

pip install plotly

depending on your installation.

Plotly works by creating a visualisation like we’ve been doing, and then loading it into something dynamic, like a web browser. Spyder does not support interactive plots. This means we need to change the default settings with

import plotly.io as pio
pio.renderers.default = "browser"

Now, plots should all load in your default browser.

The basics

We make plotly graphs very similarly to seaborn. Let’s take our first plot from above,

sns.relplot(data = df, x = "age", y = "height_cm", s = 10, color = "grey")

and turn it into a plotly one.

  1. We need to use px.scatter instead of sns.relplot
  2. We need to use data_frame = instead of data =
  3. Let’s remove the s = and color = for now
  4. Save the plot as a variable
px.scatter(data_frame = df, x = "age", y = "height_cm")

Notice how you can hover over the points now? It’s interactive!

Introducing more info and neatening up

Like seaborn’s “hue”, we can use color = to introduce a third variable

px.scatter(data_frame = df, x = "age", y = "height_cm", color = "positions")

And like seaborn’s “col”, we can facet with facet_col =

px.scatter(data_frame = df, x = "age", y = "height_cm", color = "positions",
           facet_col = "positions")

Personally, I think these are too squished. We can specify the maximum number of columns with facet_col_wrap =

px.scatter(data_frame = df, x = "age", y = "height_cm", color = "positions",
           facet_col = "positions", facet_col_wrap = 2)

Finally, let’s adjust the information in the hover. We can give each point a name with hover_name = - how about their actual names?

px.scatter(data_frame = df, x = "age", y = "height_cm", color = "positions",
           facet_col = "positions", facet_col_wrap = 2, hover_name = "name")

And let’s also include their nationalities

px.scatter(data_frame = df, x = "age", y = "height_cm", color = "positions",
           facet_col = "positions", facet_col_wrap = 2, hover_name = "name",
           hover_data = "nationality")

Saving interactive plots

Since these are interactive, we can’t save them as normal. The easiest option is to save them as HTML files - like websites - which we can open from our browsers.

First, save the plot into a variable

fig = px.scatter(data_frame = df, x = "age", y = "height_cm", color = "positions",
                 facet_col = "positions", facet_col_wrap = 2, hover_name = "name",
                 hover_data = "nationality")

Then, write it to HTML

fig.write_html("plot.html")