
my python report
Python
25Winter
data: gapminder.csv
Introducing markdown
Markdown is a markup language * we can create test, heading, and graphs for relationship between variables
gapminder data
let’s visualise life expectancy by gdp per captial:
##Effect of population size on GDP let’s visualise effect of populationy on gdp per captial:

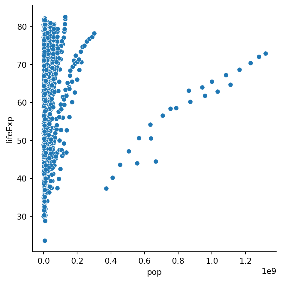
##Effect of population size on lie expectancy let’s visualise effect of populationy on life expectancy:



