UQ Library Training Intensives
  • R
  • QGIS
  • Python
  • Project Gallery
  • UQL Technology Training
  • Communities of Practice
  • Source
  • Report an issue
Bird Strikes and Aeroplane Damages in the U.S. (1990-1999)
Liz & Koyo
Are greater birds stikes associated with higher damage rates?
Does higher flight speed increase the bird stike damage likelihood?
Generalized Linear Model Regression Results
Dep. Variable: damage No. Observations: 10002
Model: GLM Df Residuals: 9992
Model Family: Binomial Df Model: 9
Link Function: Logit Scale: 1.0000
Method: IRLS Log-Likelihood: -6908.1
Date: Thu, 18 Dec 2025 Deviance: 13816.
Time: 13:58:42 Pearson chi2: 1.00e+04
No. Iterations: 4 Pseudo R-squ. (CS): 0.002913
Covariance Type: nonrobust
coef std err z P>|z| [0.025 0.975]
Intercept 0.1157 0.063 1.845 0.065 -0.007 0.239
speed_quantile[T.Q2] -0.0051 0.087 -0.059 0.953 -0.175 0.165
speed_quantile[T.Q3] -0.0288 0.080 -0.361 0.718 -0.185 0.127
speed_quantile[T.Q4] -0.2467 0.128 -1.924 0.054 -0.498 0.005
speed_quantile[T.Q5] -0.1935 0.090 -2.159 0.031 -0.369 -0.018
speed_quantile[T.Q6] -0.0954 0.080 -1.199 0.231 -0.251 0.061
speed_quantile[T.Q7] 0.0874 0.142 0.614 0.539 -0.192 0.367
speed_quantile[T.Q8] -0.0672 0.087 -0.774 0.439 -0.237 0.103
speed_quantile[T.Q9] 0.1336 0.089 1.507 0.132 -0.040 0.307
speed_quantile[T.Q10] 0.1748 0.094 1.863 0.062 -0.009 0.359
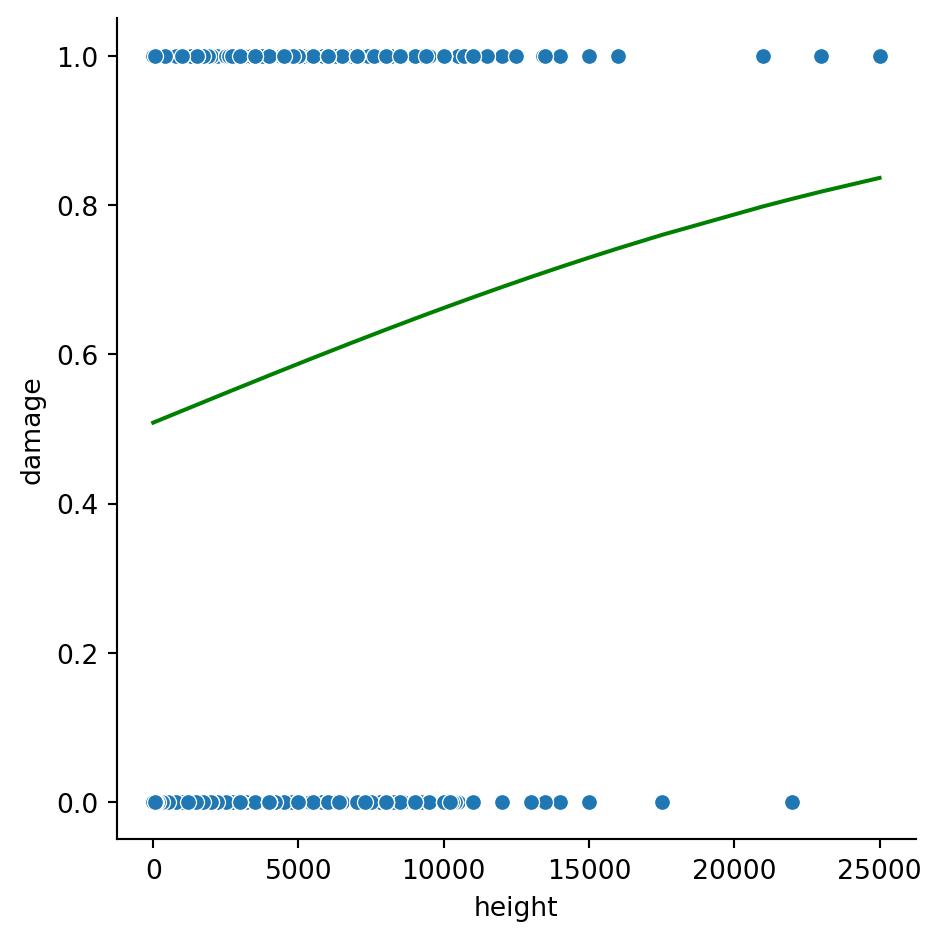
Does higher flight speed increase the bird stike damage likelihood?
Generalized Linear Model Regression Results
Dep. Variable: damage No. Observations: 10002
Model: GLM Df Residuals: 10000
Model Family: Binomial Df Model: 1
Link Function: Logit Scale: 1.0000
Method: IRLS Log-Likelihood: -6905.5
Date: Thu, 18 Dec 2025 Deviance: 13811.
Time: 13:58:42 Pearson chi2: 1.00e+04
No. Iterations: 4 Pseudo R-squ. (CS): 0.003424
Covariance Type: nonrobust
coef std err z P>|z| [0.025 0.975]
Intercept 0.0338 0.022 1.520 0.129 -0.010 0.077
height 6.388e-05 1.11e-05 5.733 0.000 4.2e-05 8.57e-05

State Reports Highest incidence of Birds Strikes

CA

Which phase of flight sees highest likelihood of birds strike?

Approach : 4142